1. Divide and Conquer
- 전체 문제를 하위 문제로 나누고, 하위 문제들을 각각 해결한 후, 각 문제의 해를 결합하여 문제를 해결하는 알고리즘
동작 원리
- 분할: 원래의 문제를 여러 하위 문제로 나누기 (하위 문제는 원래 문제와 비슷함)
- 정복: 각 하위 문제를 해결하기 (재귀적으로 반복)
- 결합: 하위 문제의 해결책들을 결합하여 원래 문제의 해 찾기
장점
- 성능: 병렬 처리 가능 (서로 독립적)
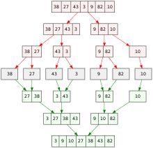
2. Merge Sort

- 주어진 두 리스트를 하나의 정렬된 리스트로 병합하는 알고리즘 입니다.
- 재귀적으로 반복하면서 전체를 정렬하는 방식입니다.
동작 방식
- 분할: 리스트를 반으로 나눕니다.
- 정복: 각 부분 리스트를 정렬합니다.
- 병합: 부분 리스트들을 하나의 정렬된 리스트로 병합합니다.
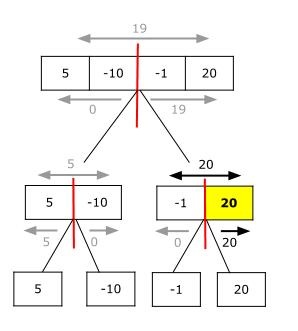
3. Binary Search

- 정렬된 리스트에서 특정 항목을 찾는 알고리즘 입니다.
- 찾고자 하는 항목을 찾거나 검색 범위가 더 이상 줄어들지 않을 때까지 반복합니다.
동작 방식
- 분할: 리스트를 반으로 나누어 찾고자 하는 항목이 있는지 체크
- 정복: 찾고자 하는 항목이 있는 부분 리스트를 선택 (검색 범위 좁히기)
- 결과: 반복적으로 검색 범위를 좁혀가면서 특정 항목을 찾습니다.
코드
더보기
public static int binarySearch(int target, int l, int r) {
if (l > r) return -1;
int m = (l+r)/2;
if (arr[mid] == target) return mid;
if (arr[mid] > target) return binarySearch(target, l, mid-1);
return binarySearch(target, mid+1, r);
}
4. Binomial coefficient (이항 계수)

- 이항식 (a+b)^n을 전개했을 때 각 항의 계수
- ✅ 이는 주어진 크기의 조합의 가짓수와 일치함
- ➡️ C(n,k)= n! / k!(n−k)!
동작 방식
- 분할: 팩토리얼 변환 및 값 줄여서 호출
- 정복: 팩토리얼 값 구하기
- 결과: 재귀적으로 값 만들어가면서 최종 값 만들기
코드
더보기
public static int comb(int n, int k) {
if (n < k) return 0;
if (n == 0 || k == 0 || n == k) return 1;
if (dp[n][k] > 0) return dp[n][k];
return dp[n][k] = comb(n-1, k) + comb(n-1, k-1);
}
출처
'Algorithm' 카테고리의 다른 글
| [고급 알고리즘] Graph(MST): Prim Algorithm (0) | 2024.02.23 |
|---|---|
| [고급 알고리즘] Graph(MST): Kruskal Algorithm (0) | 2024.02.22 |
| [고급 알고리즘] Graph(Shortest Path): Dijkstra Algorithm (1) | 2024.02.10 |
| [고급 알고리즘] Dynamic Programming (0) | 2023.11.10 |
| [기초 알고리즘] String (0) | 2023.11.08 |